• Home
  • About
    • Tiger C. Lu photo

      Tiger C. Lu

      Flatiron Research Fellow at the Center for Computational Astrophysics

    • Learn More
    • Email
    • Github
  • Research
  • Outreach
  • Mentoring
  • CV

Research

Here you’ll find fun, bite-sized overviews of the key directions in my research. I strongly believe the coolest, most impactful science in the world is utterly useless if you can’t explain it. In that vein I’ve done my best to keep this page at a level appropriate for the general public. If you’re an astronomer, or if you’re just generally interested in the detailed methodology behind any of these works, I’ve linked all the associated papers as well. I am also very happy for any excuse to chat about my research so do not hesitate to reach out!

Here is a button leading to an ADS library that includes all of my publications.

  • Numerical Methods thumbnail
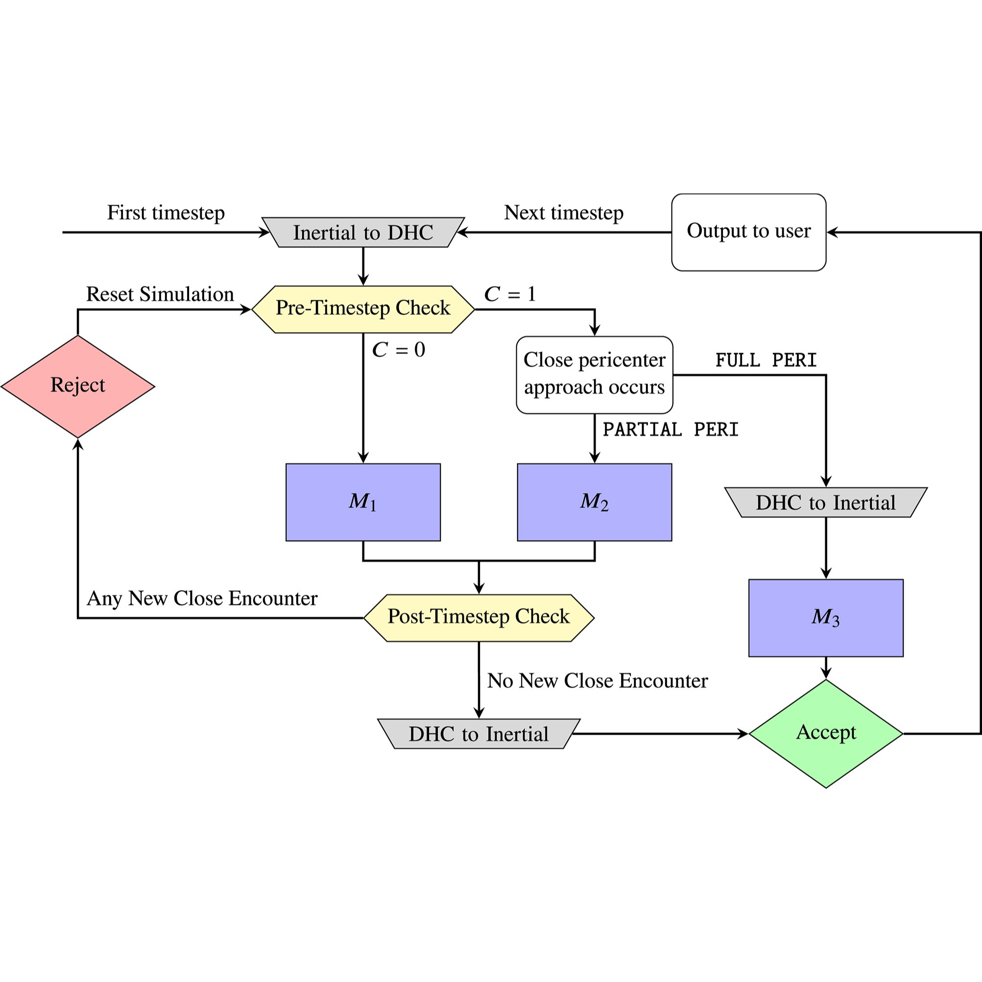
    Numerical Methods

    I develop novel numerical tools to improve the speed and accuracy of N-body simulations.

    Read More
  • Spin-Orbit Dynamics thumbnail
    Spin-Orbit Dynamics

    I study the fascinating interplay between a planet’s spin axis and its orbital evolution.

    Read More
  • Self-Consistent Structure and Dynanical Evolution thumbnail
    Self-Consistent Structure and Dynanical Evolution

    Recently I’ve been thinking a lot about how a planet’s changing interior structure can affect its motion, and vice versa.

    Read More